联系我们contact us
全国咨询热线188-6203-2188

江苏省安康安全技术服务有限公司

电    话:0515-88100359

手    机:18862032188

传    真:0515-88100359

邮    箱:dtak8899@sohu.com
              dtzyh@126.com

地    址:东台市范公北路29号

安全评价
当前位置:首页>>服务项目>>安全评价

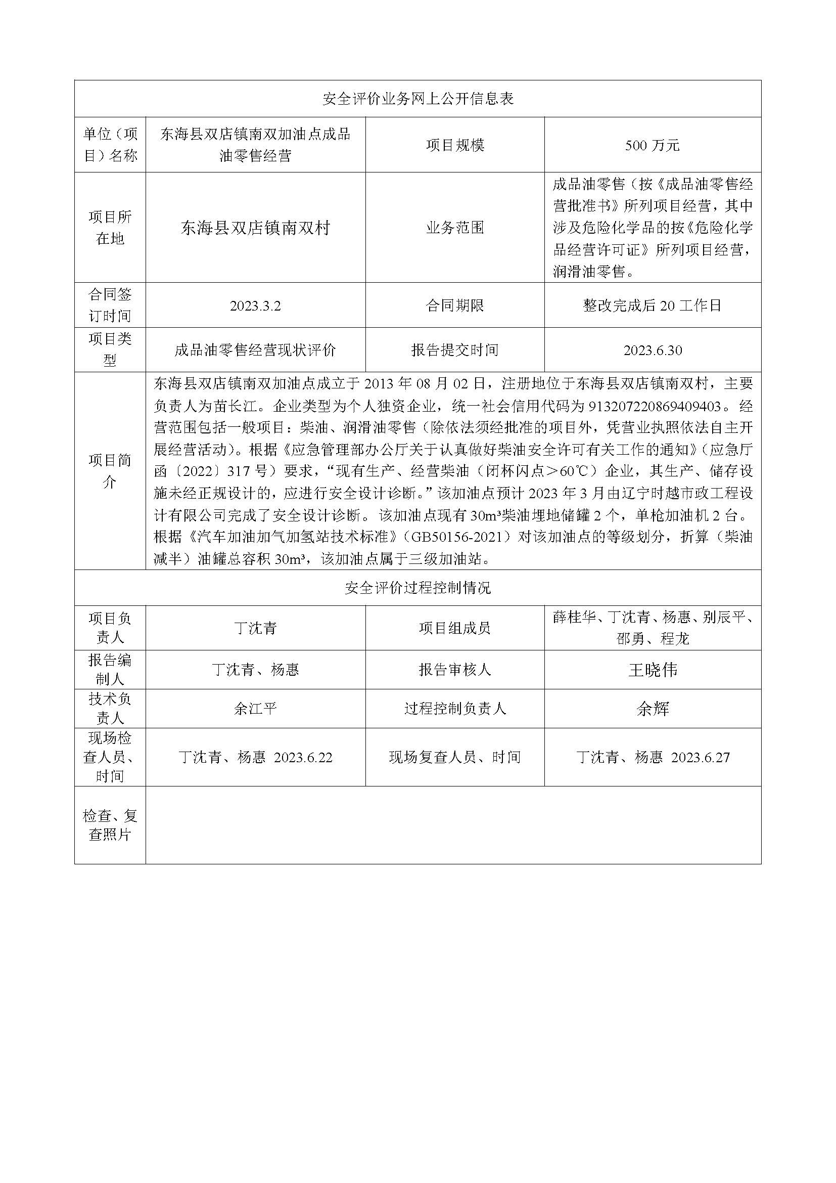
东海县双店镇南双加油点安全现状评价

点击:73  发布日期:2023年08月03日
信息摘要:

上一篇:东海县双店镇竹北加油点安全现状评价
下一篇:盐城市建展精密科技有限公司环保设施专项安全评估

电    话:0515-88100359

手    机:18862032188

传    真:0515-88100359

邮    箱:dtak8899@sohu.com
              dtzyh@126.com

地    址:东台市范公北路29号