联系我们contact us
全国咨询热线188-6203-2188

江苏省安康安全技术服务有限公司

电    话:0515-88100359

手    机:18862032188

传    真:0515-88100359

邮    箱:dtak8899@sohu.com
              dtzyh@126.com

地    址:东台市范公北路29号

安全评价
当前位置:首页>>服务项目>>安全评价

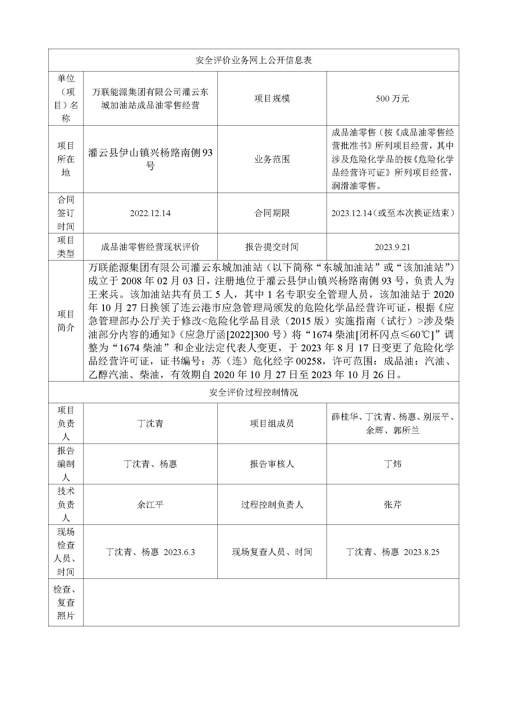
万联能源集团有限公司灌云东城加油站安全评价报告

点击:89  发布日期:2023年10月30日
信息摘要:

上一篇:济川药业集团有限公司安全现状评价(2023年度)
下一篇:连云港中油石油销售有限公司灌南城南加油站安全评价报告

电    话:0515-88100359

手    机:18862032188

传    真:0515-88100359

邮    箱:dtak8899@sohu.com
              dtzyh@126.com

地    址:东台市范公北路29号