联系我们contact us
全国咨询热线188-6203-2188

江苏省安康安全技术服务有限公司

电    话:0515-88100359

手    机:18862032188

传    真:0515-88100359

邮    箱:dtak8899@sohu.com
              dtzyh@126.com

地    址:东台市范公北路29号

安全评价
当前位置:首页>>服务项目>>安全评价

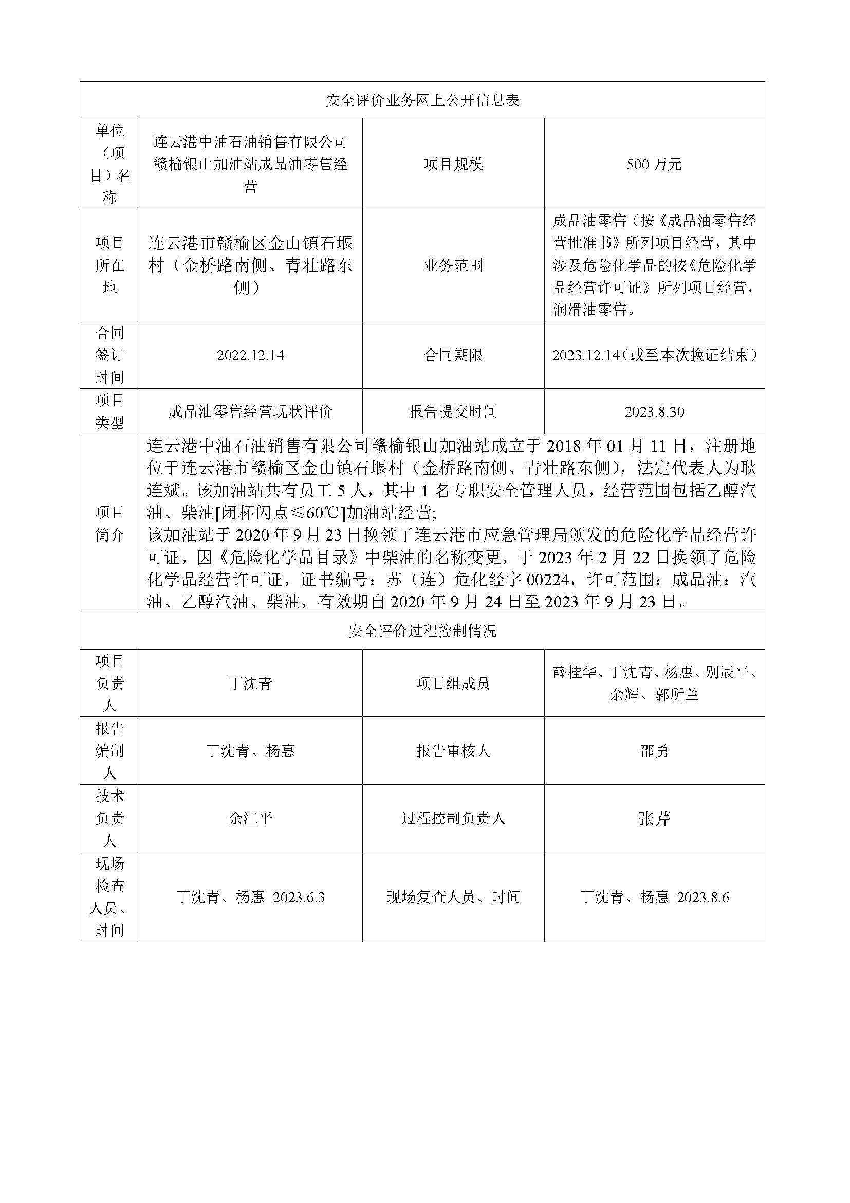
连云港中油石油销售有限公司赣榆银山加油站安全评价报告

点击:74  发布日期:2023年09月29日
信息摘要:

上一篇:太仓恩福密封产品有限责任公司车制密封件技改项目安全设施竣工验收评价报告
下一篇:连云港中油石油销售有限公司赣榆润发加油站安全评价报告

电    话:0515-88100359

手    机:18862032188

传    真:0515-88100359

邮    箱:dtak8899@sohu.com
              dtzyh@126.com

地    址:东台市范公北路29号